利呈祥男性重大疾病保险(D款)-中英人寿-产品超市-保险-河北理财网—河北权威财经门户
网站首页 | 银行频道 | 保险频道 | 基金频道 | 股 票 | 黄 金 | 互联网金融 | 问 吧 | 专题·活动 | 财富学院
首 页 | 保险动态 |  特别策划 |  监管动态 |  健康险 |  少儿险 |  车辆险 |  我要投保 |  问 吧 | 保险学院 | 保险论坛
 您现在所在位置:河北理财网首页 >>  保险 >>  产品超市 >>  中英人寿
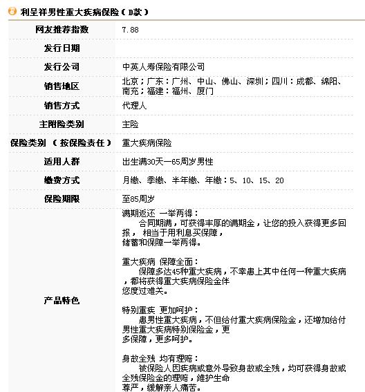
利呈祥男性重大疾病保险(D款)
www.hebmoney.com  2014-05-16 11:36:15  河北理财网
《冀商邮报》订阅
理财手机报订阅
本周理财活动预告
河北理财网
财富汇qq群:131270574

网友评论    
用户名:     密码:    



  

相关新闻    
频道推荐    
·双节同庆聚合力
·以温度服务驱动营
·河北理财网3.1
·中国人寿衡水枣强
·河北理财网3.1
·阳光人寿河北分公
·河北理财网:基力
·河北理财网:信达
·省属10家商协会
·印奇出任董事长!
·河北理财网:银河
·3100点保住了
·美债黄金携手大涨
·解读 | 202
·河北理财网:建行
·国家金融监督管理
·事关保险业务,这
·河北理财网:国家
 
保险专区 润讯通信
特别策划
  栏目冠名
 ·河北理财网:中国人寿助力具身智
 · 河北理财网:新华保险护航“甜
 ·中国人寿唐山南新道营销服务部开
 ·唐山国寿南新道营销服务部:AI
保险论坛
 
新闻排行
保险 银行 基金 股票
  保险链接
关于我们 | 版权声明 | 联系我们 | 广告刊例 | 公司简介 | 实习申请
Copyright @ 2011 - 2012 www.hebmoney.com 河北理财网版权所有 All Rights Reserved

冀ICP备11013767号-1

06:36:58